View Images Library Photos and Pictures. 4 A Schematic Diagram Of The Architectural Framework Of A Bms Download Scientific Diagram A Look Inside Battery Management Systems Electronic Design 7s1p Wiring Diagram Help Esk8 Electronics Electric Skateboard Builders Forum Learn How To Build Your Own E Board 48v 13s Battery Management System Bms Vruzend Diy Battery Kit
. Rosner Tdl Battery Management System Schematic Diagram Of Bms Cell Monitoring Protection Download Scientific Diagram The Schematic Diagram Of Bms Rm Download Scientific Diagram
Bms Panel Wiring Diagram
Schematic Wiring And Setup Cerbo Gx Ve Bus Bms Lifepo4 Multi Victron Community
Schematic Diagram Of Bms Cell Monitoring Protection Download Scientific Diagram
Diy 18650 4s Battery Pack How To Charge How To Build Electrical Engineering Stack Exchange
How To Become A Bms Engineer Part 20 Fire Pumps Control Schematic Youtube
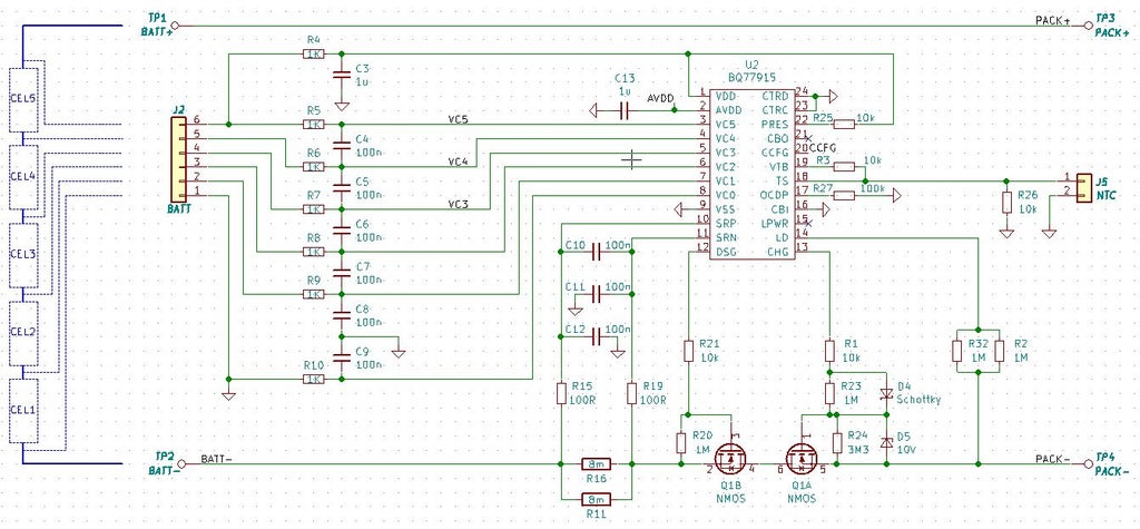
Make Bms For Lithium Ion Batteries Charging Electronics Projects Hub
7s1p Wiring Diagram Help Esk8 Electronics Electric Skateboard Builders Forum Learn How To Build Your Own E Board
Wiring Diagram For 16 24s Lithium Battery Bms Lipo Battery Lipo Protection
Bms Battery Management System 12v 4s 10a 200a Electric Car Parts Company
Open Source 3 4 5s Lithium Bms 4 Steps Instructables
Bms Wiring Diagram Battery Pack Without Spot Welder Audio Judgement Wire Diagram Dayton Audio
Diy Battery Pack Schematic Bms 6s 5s 4s
A Look Inside Battery Management Systems Electronic Design
Figure 2 From Susceptibility To Emi Of A Battery Management System Ic For Electric Vehicles Semantic Scholar
Diagram Atv 110 Bms Wiring Diagram Full Version Hd Quality Wiring Diagram Staplerdiagraml Alpoggioantico It
Diagram 36v 10s Battery Wiring Diagram Full Version Hd Quality Wiring Diagram Wiringenclosure Drivefermierlyonnais Fr
Applied Sciences Free Full Text Battery Management System Hardware Concepts An Overview Html
Tidm Tms570bms High Performance Mcu For An Hev Ev Battery Management System Reference Design Ti Com
Li Ion Bms Ps23003au Dual Power Supply
Schematic Diagram Of Bms Cell Monitoring Protection Download Scientific Diagram
Panasonic Develops Battery Management Technology To Measure Electrochemical Impedance Of Multi Cell Stacked Lithium Ion Batteries Headquarters News Panasonic Newsroom Global
The Basic Schematic Of The Battery Management System Bms And The Download Scientific Diagram
Bms System Building Management System Basic Tutorials For Beginners
Bms Battery Management System 12v 4s 10a 200a Electric Car Parts Company
Diagram Bms Wiring Diagram Full Version Hd Quality Wiring Diagram Electricaljus Enoteche Italiane It



No comments:
Post a Comment